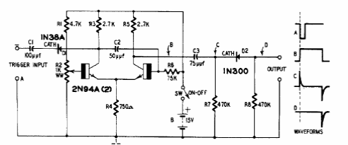
This two-transistor delay circuit from the 1960s was found in documentation from the time. Transistors are germanium.
This circuit warns you with an audible signal every time someone passes through a door and forgets to...
We found this circuit in an old English documentation from 1979. The circuit is very sensitive, because...
This low power amplifier was found in a Japanese publication from the 1960s, using transistors from that...