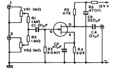
More channels can be added to the input of this mixer. We found it in old English documentation. The JFET can be any general purpose type.

More channels can be added to the input of this mixer. We found it in old English documentation. The JFET can be any general purpose type.
