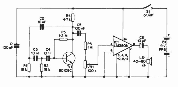
The audio signal generated by the oscillator stage is amplified by an LM380 and reproduced with good volume in a loudspeaker. Equivalent general-purpose transistors can be used.

The audio signal generated by the oscillator stage is amplified by an LM380 and reproduced with good volume in a loudspeaker. Equivalent general-purpose transistors can be used.
