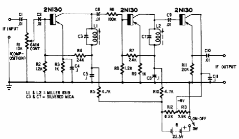
Used in 1950s CW receivers, this type of circuit used germanium transistors. The circuit has excellent gain.
The configuration presented below was obtained in the Linear Application Handbook of the National...
This circuit was found in December 1983 Radio Electronics magazine. The maximum output current is 1 A...
This untuned circuit uses one of the world's first commercial transistors, the CK722, having been...