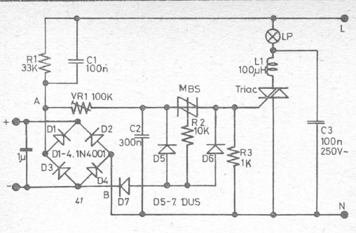
This Dimmer circuit for incandescent lamps was found in an English documentation. The input voltage is 240 V, given the English network. The circuit admits modern equivalent components.

This Dimmer circuit for incandescent lamps was found in an English documentation. The input voltage is 240 V, given the English network. The circuit admits modern equivalent components.
