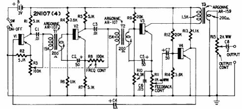
This circuit is from a publication from the 50's. Inductive components are critical, and transistors are types of the time. The circuit oscillates between 200 and 10 000 Hz.

This circuit is from a publication from the 50's. Inductive components are critical, and transistors are types of the time. The circuit oscillates between 200 and 10 000 Hz.
