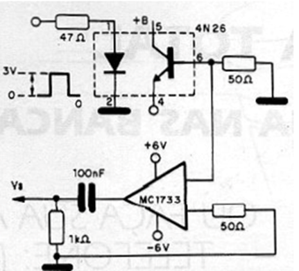
This circuit is suggested by Motorola, using a 4N26 type coupler and an MC1733 type operative. However, the configuration can be experimented with equivalent components. With this configuration switching times can be reduced from 2 to 3 us to 100 ns typically. The operational amplifier must receive symmetrical power supply and the input signal must be rectangular with an amplitude of 3V. For this type of signal, the output rises from 10% to 90% of 0.6 V in approximately 100 ns.




