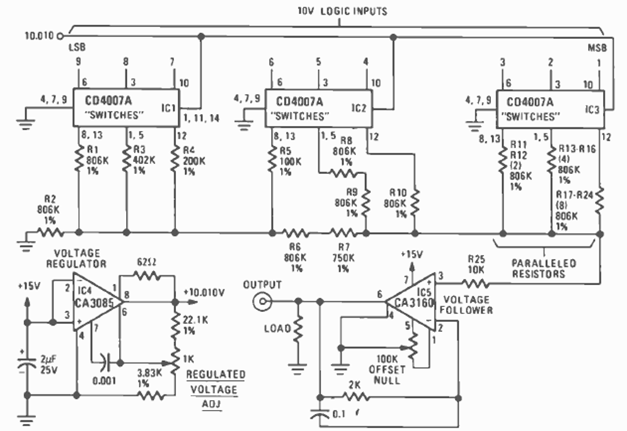
Using CMOS circuits and operational amplifiers of the time, this circuit was found in the September 1977 issue of Radio Electronics magazine. The circuit is powered by a 15 V power source.
We found this circuit in a Popular Electronics of the 90s. Its purpose is to detect when it locks...
This circuit controls the passage of the signal from one speaker to another. The potentiometers must be of...
Obtained from a 1969 documentation, this circuit can operate at frequencies up to 500 Hz, counting up...