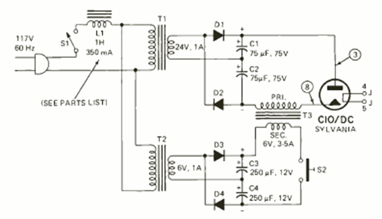
This is a different circuit for a component from the past, the zirconium arc lamp used in projectors. The circuit is from an August 1972 Radio Electronics magazine.
The integrated circuit used in this configuration for noise reduction on FM radios is not common...
This circuit uses integrated 555 and an amplification step with transistors, as we can see in the...
The operating range of this circuit ranges from 0.5 to 2 MHz and its gain is 11dB. Transistors can be of...