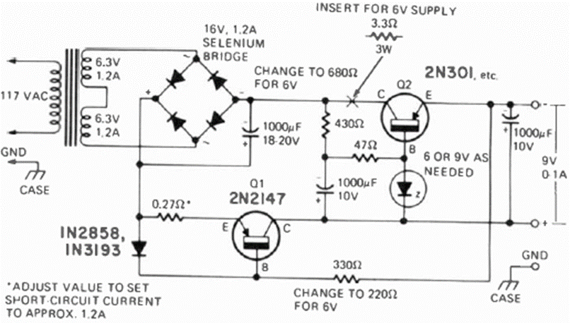
We found this battery eliminator in a Radio Electronics magazine from August 1974. The transistor must be equipped with a heatsink and other voltages can be achieved by replacing the zener.
This circuit is from an 80's documentation. The transistor can be any general purpose PNP and the...
This powerful pushbutton uses a power MOSFET. We found it in a Popular Electronics magazine from...
This shield circuit for lamps and other charges was found in a Popular Electronics from the 90's....