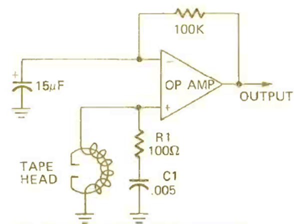
The figure shows how to use an operational amplifier with a low impedance head. The gain is provided by the 100k resistor. The circuit is from a Radio Electronics from December 1972.

The figure shows how to use an operational amplifier with a low impedance head. The gain is provided by the 100k resistor. The circuit is from a Radio Electronics from December 1972.
