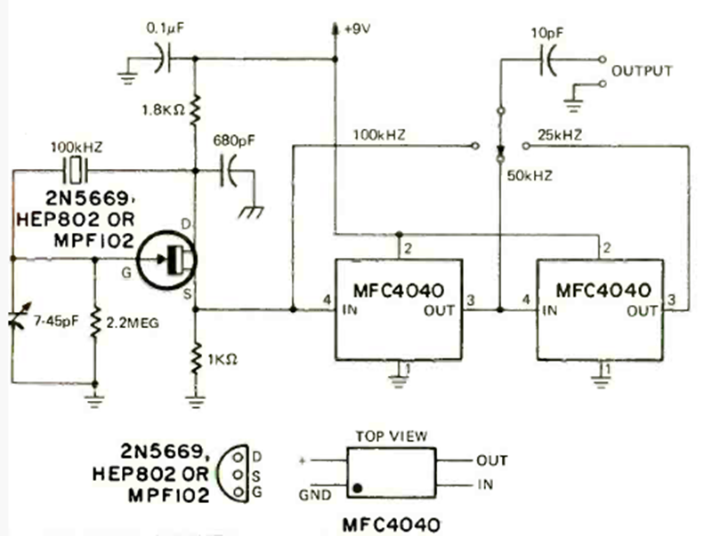
This circuit for generating precise reference signals was found in the April 1973 issue of Radio Electronics magazine. The circuit generates 100 kHz signals according to the crystal used.
This stable with the waveforms oscillates at 1006 Hz. We found it in a Ferranti manual from 1964....
This circuit, when it picks up a sound, emits a beep and records for a while the sounds picked up by a...
This circuit generates a precise 100 kHz signal. The signal is given by a crystal and can be used...