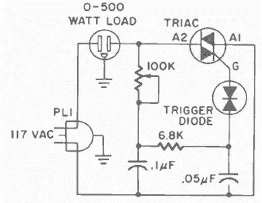
This is one of many power control or dimmer configurations that we have found on this site and in our publications. This one was taken from the April 1971 Radio Electronics magazine.

This is one of many power control or dimmer configurations that we have found on this site and in our publications. This one was taken from the April 1971 Radio Electronics magazine.
