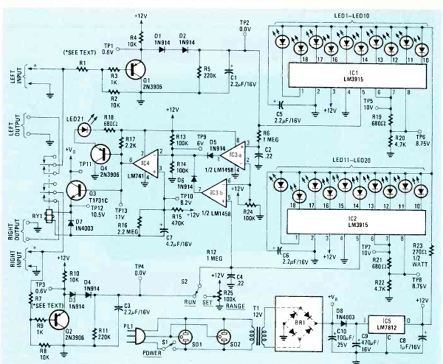
This sophisticated moving bar indicator circuit with the LM3915 is from a Radio Electronics magazine from May 1985. The two-channel circuit includes the power supply.
This good quality stereo amplifier was found in a Japanese publication from the 1960s. The circuit...
This circuit allows you to use the parallel PC interface to control LEDs. The circuit was found in...
This circuit, with printed circuit board, is from an article in Radio Electronics magazine from...