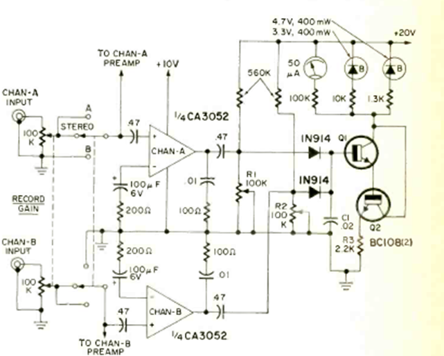
This stereo meter-indicator was found in the August 1971 issue of Radio Electronics magazine. The transistors are known types and BC548 equivalents can be used.
We found this circuit in an old documentation. It has a thermally compensated voltage reference. The...
The output voltage of this circuit is approximately four times the supply voltage. The circuit is from...
We found this preamp circuit with tone control for bass and guitar in a 1987 documentation....