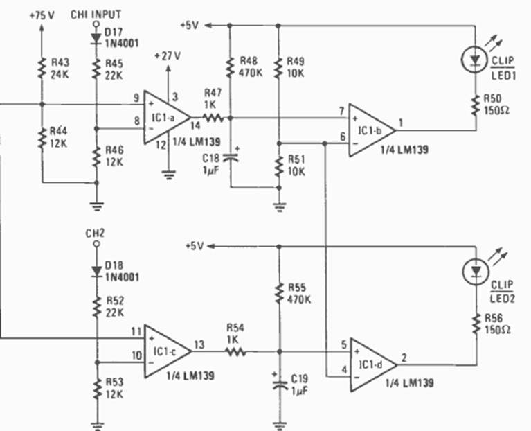
Published with a power amplifier in the January 1985 issue of Radio Electronics, this circuit indicates overexcitation by a strong signal that causes distortion.
Because it uses TTL integrated circuits, this siren must be powered by 5 V or as indicated with D1 to...
The correct connection of speakers and tweeters in a speaker to obtain better sound quality,...
The CMOS PLL used on this circuit is not very common. The circuit can be used to take out contact...