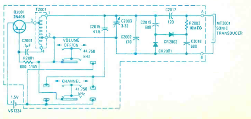
This circuit from a Radio Electronics from December 1974 was used in color televisions of the time. It serves as a reference for restoration work. The circuit is of the ultrasonic type.
This circuit was found in a Popular Electronics from the 90s. The circuit uses a ceramic capsule as...
This circuit for link or alarm was found in the Encyclopedia of Electronic Circuits Volume 5 of...
This 15 W power stage was found in Radio Electronics magazine from August 1959. The transistors are the...