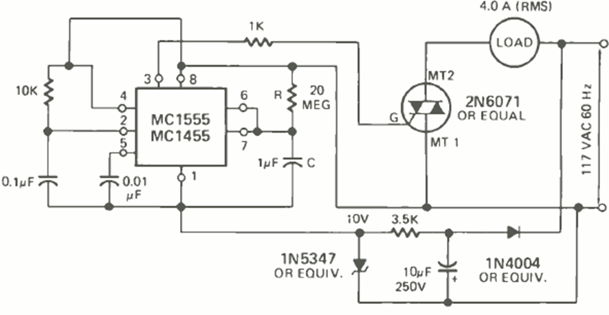
This circuit for AC loads was found in February 1976, Radio Electronics magazine. The triac is common, and the times are given by the 20 MΩ resistor and the 1 uF capacitor.
We found this circuit in an old 1980s documentation. The circuit can be implemented with modern...
This circuit is from a Linear datasheet. The circuit provides a 5 m voltage with 40 mA from an AA...
The components of this filter are calculated using conventional formulas (see mathematics section of...