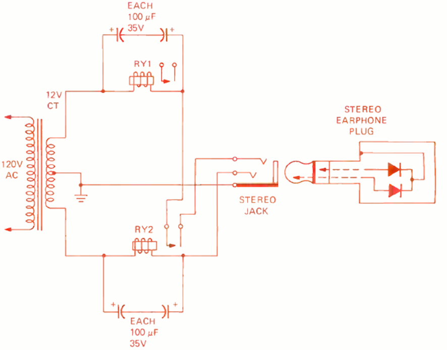
This circuit was found in the May 1972 issue of Radio Electronics magazine. The activation code for the two relays is given by the position of the two diodes in the plug that fits into a stereo jack. The relays are rated according to the transformer used.




