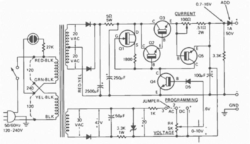
This is the circuit of a power supply supplied in a kit at the time. The circuit is in the September 1974 Radio Electronics magazine.
This circuit can be used as a shield to control the matrix flow of 100 LEDs from a single output of...
This circuit can be used with previous transmitters to decode a signal transmitted via power grid....
This audio circuit was found in the February 1983 issue of Radio Electronics magazine. The...