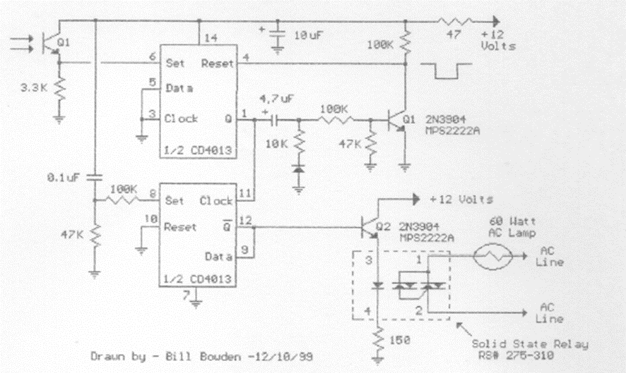
Recommended for controlling a projector, this circuit was found in documentation from the 80s. The circuit uses an optical coupler to control a triac. The sensor is a common phototransistor.
Recommended for controlling a projector, this circuit was found in documentation from the 80s. The circuit uses an optical coupler to control a triac. The sensor is a common phototransistor.