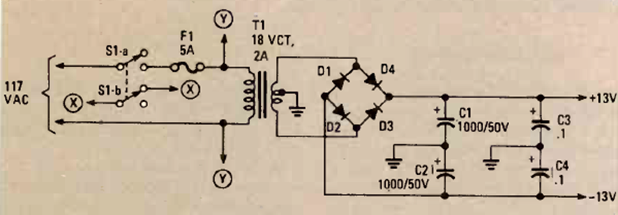
This unregulated symmetrical power supply was found in the August 1982 issue of Radio Electronics magazine. The circuit uses a 2 A transformer, but others can be used depending on the maximum output current desired.
This unregulated symmetrical power supply was found in the August 1982 issue of Radio Electronics magazine. The circuit uses a 2 A transformer, but others can be used depending on the maximum output current desired.