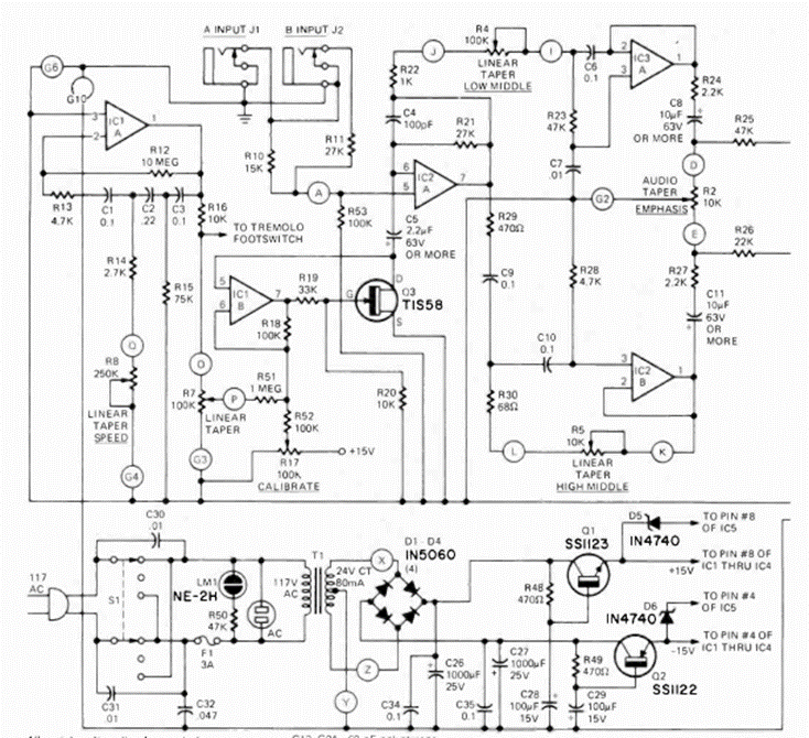
This circuit is from an article that appeared in the June 1974 issue of Radio Electronics magazine. The circuit used integrated circuits and transistors of the time and included the power supply.
This circuit, from a 1973 documentation, can be made with BC549 transistors. The frequency depends on...
Suggested by General Electric in a 1965 documentation, this circuit can use the TIC106 as an SCR....
This circuit is from an old Popular Electronics. The circuit is based on a 555 and a 5V voltage...