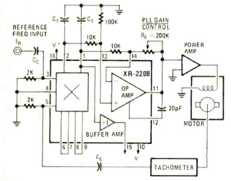
Using the XR2208 integrated circuit, we found this application in the Radio Electronics magazine of April 1978. The circuit requires a power stage and must be powered by a symmetrical 15 V power source.
Using the XR2208 integrated circuit, we found this application in the Radio Electronics magazine of April 1978. The circuit requires a power stage and must be powered by a symmetrical 15 V power source.