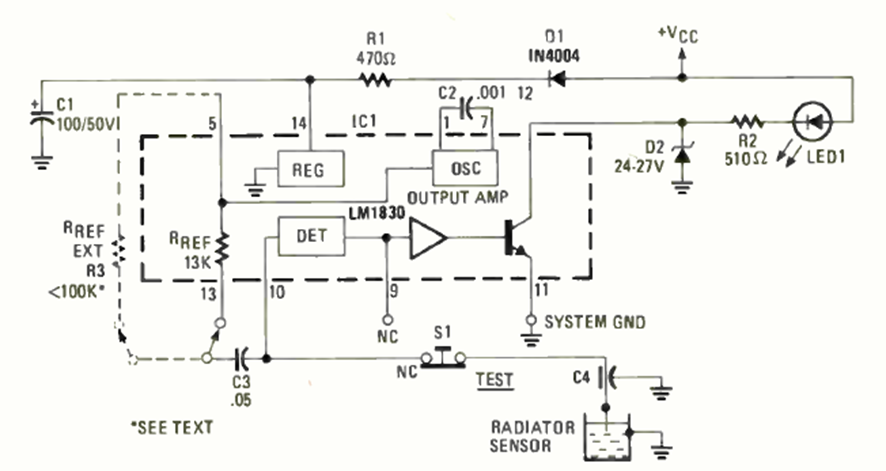
Found in the October 1979 Radio Electronics magazine, the purpose of this circuit is to monitor the coolant level in a car's radiator. The circuit is based on the LM1830.
S The purpose of this circuit, found in a 1975 publication, is to suppress the noise that occurs when...
This circuit generates signals for the calibration of IFI (Intermediate Frequency) of traditional AM and...
This dual-operator thermometer circuit was found in the September 1982 issue of Radio Electronics...