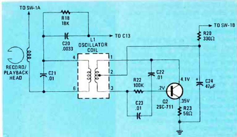
This circuit was used in tape recorders to clear the tape of any previous recordings for a new recording. The circuit is from a Radio Electronics dated September 1982.
This polarity inverter circuit for voltages down to about -12 V was found in the December 1992...
This is the common transistor version of a TTL inverter gate. The transistors are general-purpose and the...
This simple transistor tester uses a common 3 mA analog instrument that has its scale changed as...