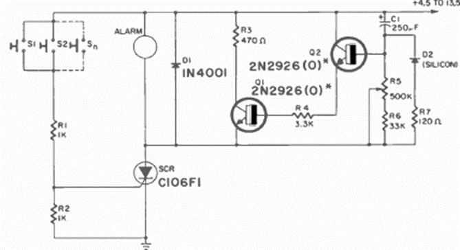
Found in the July 1970 Radio Electronics magazine, this circuit has an adjustable activation time that depends on capacitor C1. The SCR may be a 106 series equivalent.
In the figure we have the typical circuit of a Baxandall tone control applied to an operational...
This circuit makes use of older operational amplifiers, but can be designed on the basis of modern...
This circuit that can be assembled in an “aspirin box” was found in the Radio Electronics magazine of...