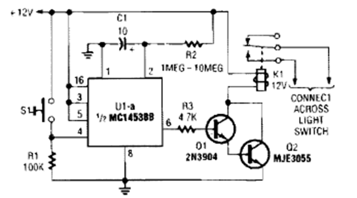
Indicated for automotive use, this circuit was found in a Popular Electronics from the 90s. The circuit uses a power transistor that must be equipped with a heatsink.
Found in an Electronics World of 1966, this circuit makes use of FETs of the time. Modern...
This setting that applies to any operational amplifier was found in an old documentation. For the indicated...
Applying an operational of the time, this circuit of an old documentation can be elaborated with modern...