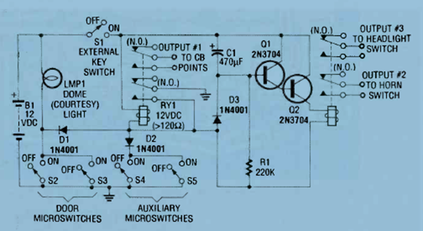
This circuit was found in the Electronics Experimenter Handbook of 1961. The circuit uses door sensors and others. It is powered by 12 V from the car battery.
Found in an Electronics World of 1966, this circuit makes use of FETs of the time. Modern...
This setting that applies to any operational amplifier was found in an old documentation. For the indicated...
Applying an operational of the time, this circuit of an old documentation can be elaborated with modern...