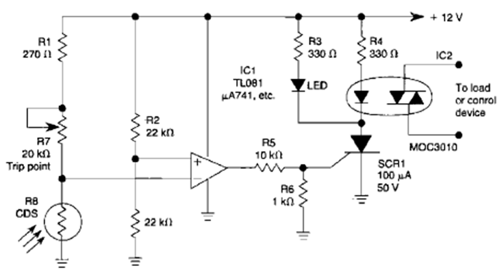
Using an LDR as a sensor and an operational amplifier this circuit was found in the Encyclopedia of Electronic Circuits volume 5 from 1995. The circuit triggers an optodiac.
Found in an Electronics World of 1966, this circuit makes use of FETs of the time. Modern...
This setting that applies to any operational amplifier was found in an old documentation. For the indicated...
Applying an operational of the time, this circuit of an old documentation can be elaborated with modern...