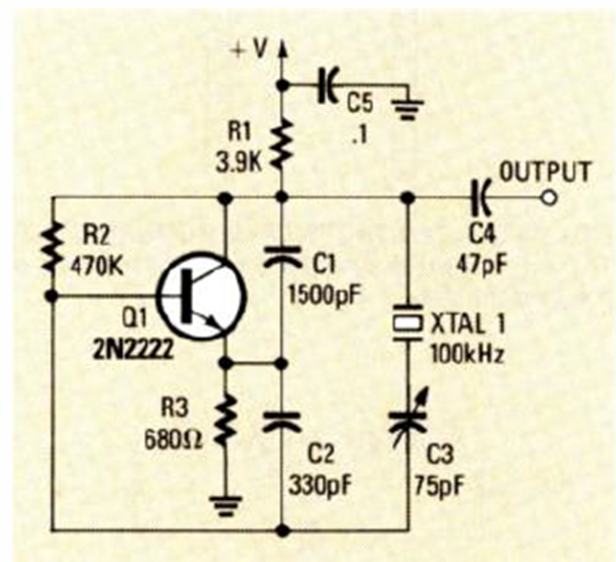
The frequency of this oscillator depends on the crystal. The transistor supports equivalent, and the power supply can be between 3 and 15 V depending on the transistor.

The frequency of this oscillator depends on the crystal. The transistor supports equivalent, and the power supply can be between 3 and 15 V depending on the transistor.
