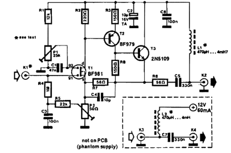
This circuit was obtained from Elektor magazine and published in the Encyclopedia of Electronic Circuits Vol 5 of 1995. Transistors are RF types that are still common today.
This circuit can be used as a shield for transmitting the temperature of a sensor. The circuit is from...
This circuit is from LinearTechnology Applications of 1997. The circuit uses components of the...
This circuit was found in Motorola documentation from 1969. The transistors are from that time. The...