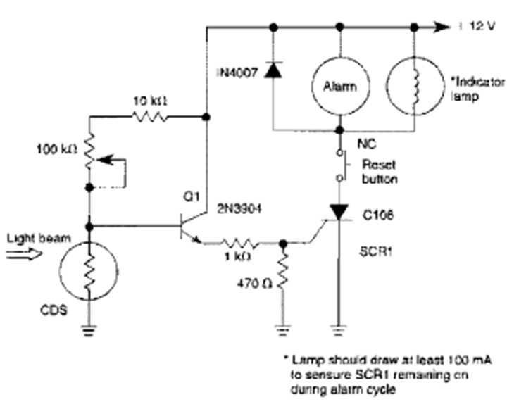
This circuit triggers a buzzer or other warning device when the light falling on the sensor is cut off. We found it in the Encyclopedia of Electronic Circuits Volume 5 of 1995.
This quick response game was found in a Popular Electronics from the 80s. It uses only discrete analog...
This circuit was found in documentation from National Semiconductor. Its purpose is to convert an input...
The frequency of this oscillator depends on the inductor and capacitors in parallel with it. In...