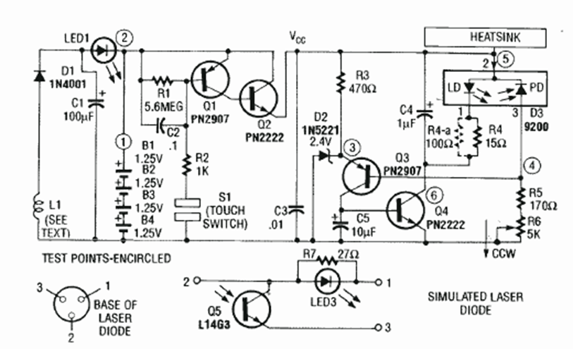
We found this circuit in the 1992 special edition of the Electronics Experimenter Handbook. The components used are still current, many admitting equivalents.
This quick response game was found in a Popular Electronics from the 80s. It uses only discrete analog...
This circuit was found in documentation from National Semiconductor. Its purpose is to convert an input...
The frequency of this oscillator depends on the inductor and capacitors in parallel with it. In...