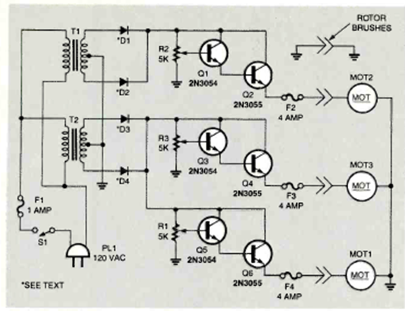
This experimental drone circuit was published in a Radio Electronics magazine article from December 1987. The small vehicle hovers over a table or other location as it is controlled by wires on a 3-axis propeller arrangement.

This experimental drone circuit was published in a Radio Electronics magazine article from December 1987. The small vehicle hovers over a table or other location as it is controlled by wires on a 3-axis propeller arrangement.
