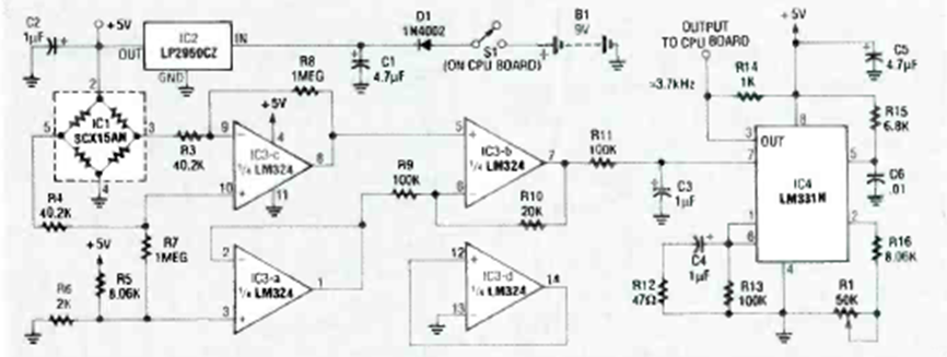
The analog height sensor conversion circuit of the above circuit is given below. It is also in the 1992 Electronics Experimenter magazine article.
This circuit activates an output, which can be a lock, only when a card containing the programmed code...
Found in an October 1992 Radio Electronics magazine article, this circuit generates a low-power tone in...
Found in a manufacturer documentation from the 90s, this circuit makes use of period components. The...