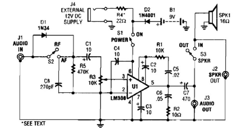
This low-power benchtop circuit has an output for external use and other features. The circuit is from the 1995 Encyclopedia of Electronic Circuits Volume 5.
This circuit is from a 1968 General Electric manual. It produces a pulse of light when fired,...
This simple guitar distortion effect was found in a documentation from the 90's. The circuit is...
The circuit shown enables dynamic diode testing with an oscilloscope. We found this configuration in a...