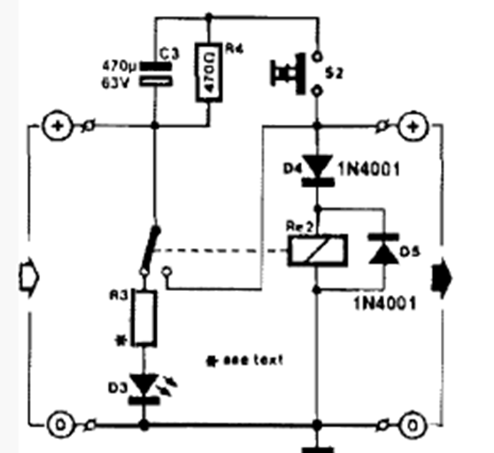
This circuit was obtained from an Elektor magazine from the 90s. The circuit is to protect batteries while charging.
This circuit generates a continuous 800 Hz tone on a small speaker of 8 to 16 ohms. An amplifier stage...
This circuit has a general-purpose transistor to compensate for the non-linearity of the generated...
This high-gain circuit was found in an American publication from the 1990s. The circuit can use...