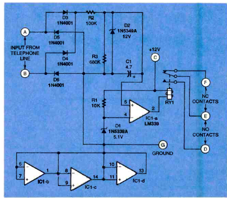
This circuit for old telephone lines was found in the March 1997 issue of Electronics Now magazine. The circuit drives a relay based on the voltage monitored on the line.
This unusual audio amplifier configuration was obtained in a 1974 documentation. The PNP...
This circuit was obtained in a 1990 English magazine. The circuit can be assembled with equivalent power...
Found in National Semiconductor documentation, this logarithmic meter is powered with a voltage of only...