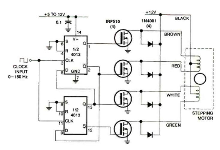
This 12V stepper motor controller was found in the August 1996 Electronics Now magazine. The circuit has a pulse input and the MOSFETs can be of virtually any type.
This circuit is from a Radio Electronics magazine from May 1989. The source must be symmetrical, and other...
The sophisticated signal tracker/follower with a JFET and integrated circuit 741 was found in a...
This circuit was found in Radio Electronics from the 90s. The transducer is a tweeter and the...