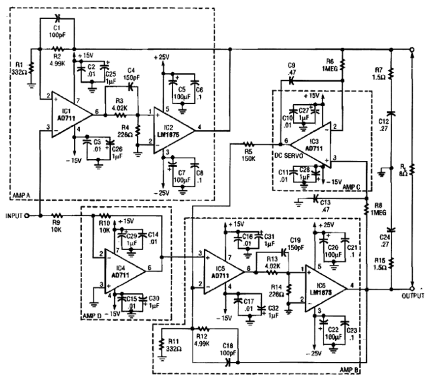
This amplifier was obtained from an Electronics Now from the 90s. The circuit has a dual 26V power supply. Power integrated circuits must be equipped with good heat sinks.
In the figure we have a solar power source for experiments with this type of energy. The cells must...
This other photodiode amplifier uses an operational amplifier in the non-inverting mode and in the...
With the circuit shown in the figure, the frequency of a 5 MHz oscillator controlled by crystal can...