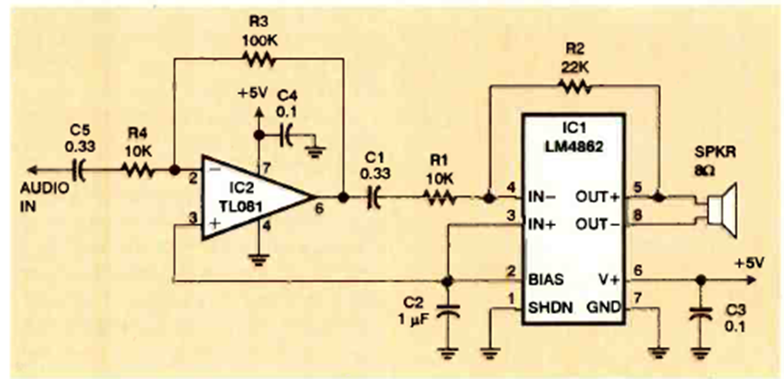
This low-power, low-supply voltage amplifier uses a preamplifier to achieve a high-gain configuration. The circuit is from the November 1999 issue of Electronics Now magazine.
In the figure we have a solar power source for experiments with this type of energy. The cells must...
This other photodiode amplifier uses an operational amplifier in the non-inverting mode and in the...
With the circuit shown in the figure, the frequency of a 5 MHz oscillator controlled by crystal can...