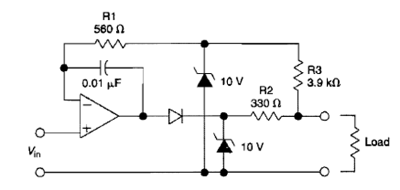
We found this protection circuit for op amps in the Encyclopedia of Electronic Circuits Volume 5 from 1995. The circuit protects against excessive current or voltage in the load circuit.
We found this protection circuit for op amps in the Encyclopedia of Electronic Circuits Volume 5 from 1995. The circuit protects against excessive current or voltage in the load circuit.