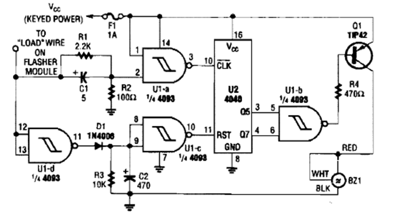
This circuit produces a signal when the turn signal is on, preventing it from being forgotten in this condition. The circuit was found in a Popular Electronics from the 80s.
This simple circuit of effects is interspersed between the instrument and the amplifier. It is...
This is a circuit suggested by Linear Technology in a 1980s documentation. The integrated circuit is from...
The configuration shown in the figure uses two NPN transistors activating the load when the input...