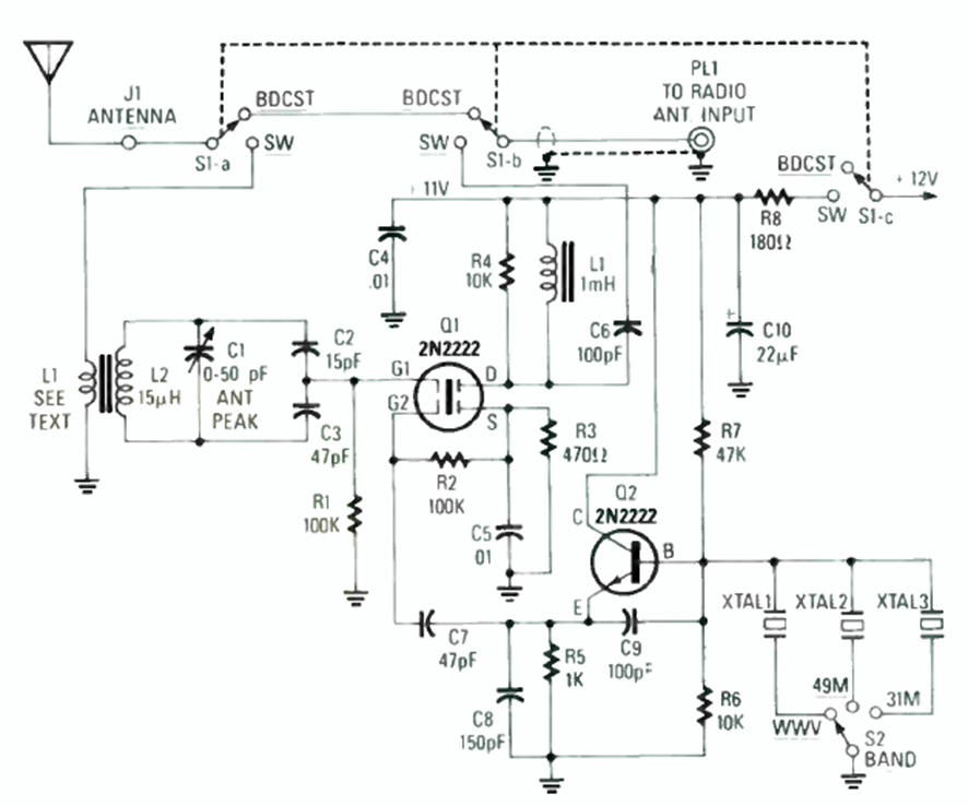
We found this circuit in the June 1987 issue of Radio Electronics magazine. With it, it is possible to receive signals from the bands determined by the crystals in a common medium wave receiver.
This circuit is from the 1983 Intersil Databook. The circuit has an A / D converter for display of 4 and...
We found this circuit in Linear Technology Applications of 1997. The circuit uses common...
Found in a 90's EDN, this circuit generates signals in the frequency range given by the graph. The...