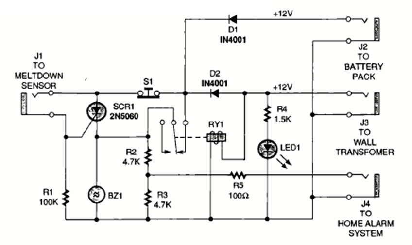
This circuit that detects when the refrigerator is not working properly was found in the February 1997 Electronics Now magazine.
This simple test lets you measure zener voltage. The power must be higher than the diode tested...
This type of circuit appears in several versions and approaches on this website. This was found in a...
This old circuit, from a 1992 documentation, was used with tape recorders acting as playback. The...