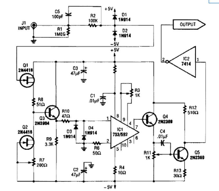
This circuit for frequencies up to 100 MHz and 1M -ohm input impedance was obtained from the Encyclopedia of Electronic Circuits Volume 5 of 1995. The circuit uses an operational circuit of the time as a base.
This circuit for frequencies up to 100 MHz and 1M -ohm input impedance was obtained from the Encyclopedia of Electronic Circuits Volume 5 of 1995. The circuit uses an operational circuit of the time as a base.