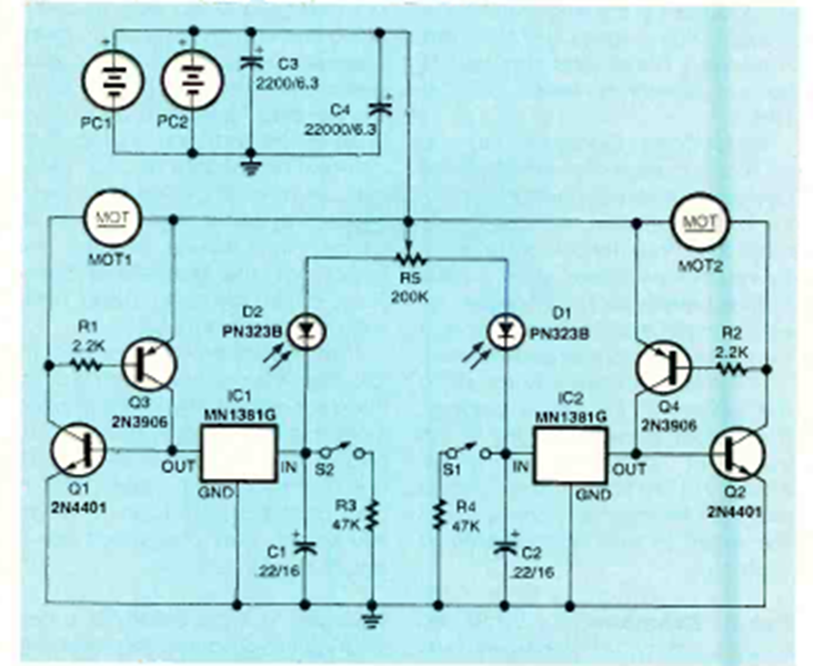
This circuit powered by photovoltaic cells was found in the November 1998 issue of Electronics Now magazine. The circuit uses two motors and can follow a line thanks to its sensors.
This old taster circuit, found in 1970s American documentation, is for operatives and comparators of...
Mouser Electronics has in stock the MUSBR robust connectors for USB 30 applications from Amphenol. These...
In the figure we have two circuits of limiters that provide the cut of the negative peaks of a...