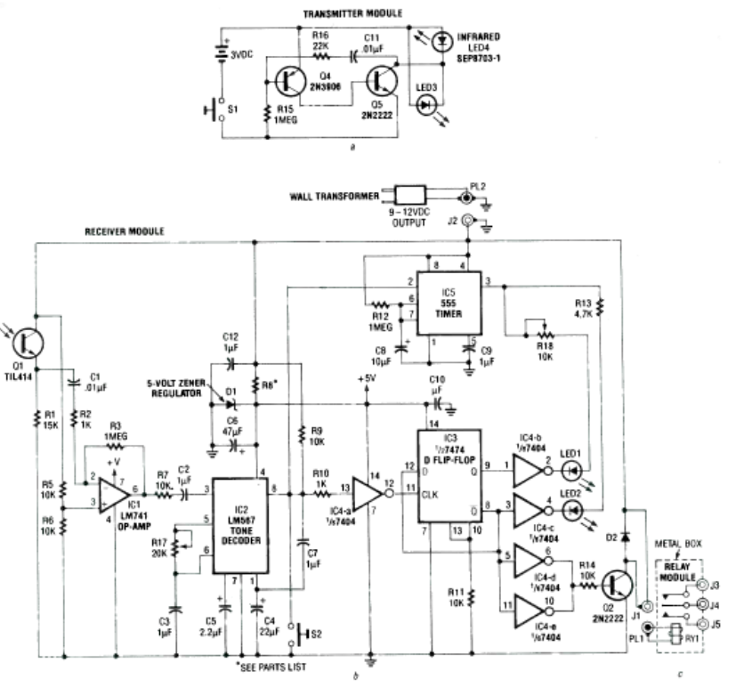
This circuit was found in the Electronics Experimenter Handbook from 1991. The circuit controls a simple relay for the purpose of turning circuits on or off or switching audio channels.
This old taster circuit, found in 1970s American documentation, is for operatives and comparators of...
Mouser Electronics has in stock the MUSBR robust connectors for USB 30 applications from Amphenol. These...
In the figure we have two circuits of limiters that provide the cut of the negative peaks of a...