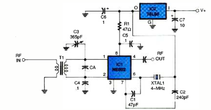
This circuit was found in the February 1997 issue of Electronics Now magazine. The frequencies depend on the crystal and other tuned circuits.
This circuit with JFET was obtained in a book on FETs of 1989. The circuit is still current since...
We found this amplifier in the Philips Databook of 1990. The stereo circuit has power that reaches 6...
This is a classic FM amplifier IF amplification stage configuration. The circuit is from a 1980s...